CATI is the acronym of Computer Assisted Telephone Interview.
It is a research methodology that allows to conduct phone surveys where an interviewer administers a questionnaire to the respondent by reading it on a computer during a phone call.
The questionnaire is not just a guideline but a tool to automatically lead the questionnaire flow and formulate questions. The role of the interviewer is that of an intermediary between the respondent and the questionnaire. Also, the interviewer can clarify questions to improve the response rate.
Different questions are asked in a sequential order thanks to filters and logic conditions that automatically regulate the questionnaire.
The CATI methodology guarantees accuracy because the interviewer’s presence can help data collection.
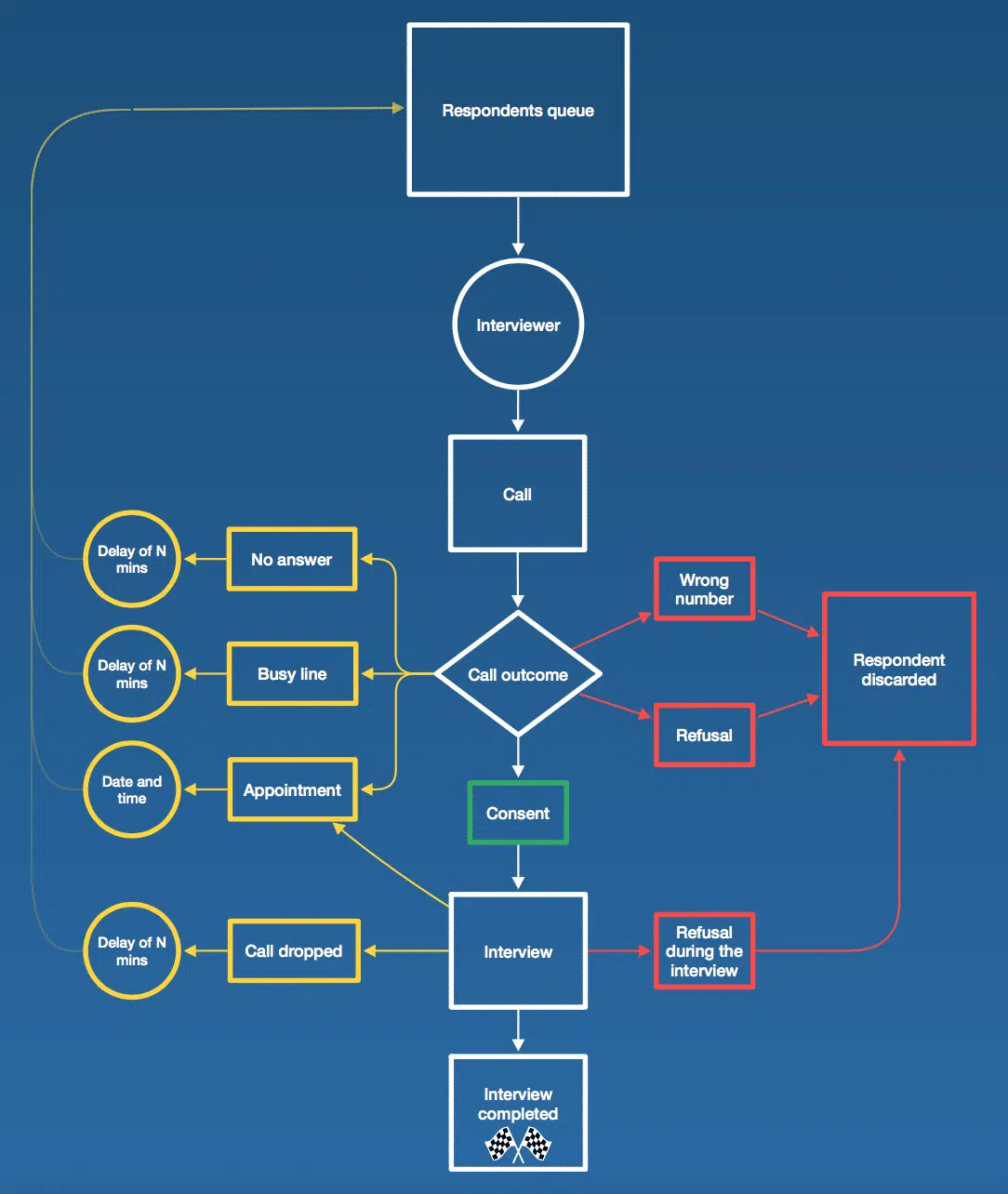
How does the CATI survey method work?
How is the call made?
Each interviewer needs a standard phone or a softphone. In both cases, the agent can make the call by clicking on the number displayed on the screen.
If the line is busy, the interviewer can move to a new respondent, automatically proposed by the software.
The time spent on call attempts can be crucial for survey costs. For this reason, a solution called “Predictive Dialing” be used to optimize the time. With Predictive Dialing, the dialer automatically manages all calls and forwards only contacts that answer the phone.
Predictive Dialing is a feature that saves a lot of time in maximizing interviewers’ performance.
Differences between outbound and inbound calls
Everything described above happens when the call center makes the calls.
Outbound. Some specific surveys may require a different method to allow respondents to reach the call center.
Inbound. When using Inbound, the dialer forwards the call to the first interviewer who is available. The interviewer can take the call and start the survey after they search and identify the respondent in the software database.
The survey can also work in mixed mode. This outbound-inbound mode is used to manage calls that the call center gets after an attempt to call. It’s frequent that contacts call back the number to know who called them. Mixed mode allows retrieving these calls and optimizing the redemption of the survey.
CATI methodology main advantages
Quality
he interviewer’s presence – that can solve any respondent issue and avoid incorrect answers – and the software itself – developed to prevent errors in the administration of the questionnaire – can improve data quality.Time
Time reduction to conduct interviews. There are two main reasons for this: data input and call back management. The data input phase is immediate, and all answers go straight to the database. The software also automatically manages the call back.Supervision
You can monitor interview progress, incomplete answers, and more. The CATI software also provides automatic statistics and reports. This option saves up a lot of time to market researchers.Saving
Compared to an old paper interview, we noticed that a telephone survey is cheaper and more effective.Close contact
The presence of an interviewer guarantees a personal contact with the respondent. And this is crucial, especially when you ask questions on a thorny subject. CATI survey software like IdSurvey allow to monitor interviewers timing and efficiency by optimizing their productivity and questionnaire quality. Working with CATI surveys, you’ll face different requirements: for some surveys you’ll need all the interviewers you have, for some others you may need half of them. Find a software provider that has license flexibility to optimize your investment!Discover the advantages of IdSurvey for companies

CAWI survey method vs CATI Method
The CAWI survey method is more convenient than CATI because of the lack of costs related to the calls and the phone agents. Also, you avoid costs in interviewer training, logistical organization, and phone tools.
On the other hand, phone surveys ensure higher data quality and almost 100% accuracy.
The CAWI survey allows you to conduct impartial research because there’s no direct contact with the respondent. This aspect could be both a deficiency and a quality, depending on the type of survey you need to complete.
To benefit from the advantages of both techniques, you can opt for mixed mode. For example, you get in touch with the respondent by phone first to explain the purpose of the research. Later, you send them an email with a link to the questionnaire.
Not all software can manage mixed mode surveys: IdSurvey can manage and administer mixed CATI, CAWI, and CAPI surveys easily, intuitively, and professionally. Discover more on survey distribution.
CATI Survey FAQ
What are the main advantages of the CATI method over other survey methods?
The CATI method offers several advantages over other survey methods, making it a valuable tool for certain types of research. CATI often achieves higher response rates in specific targets compared to online or mail surveys. The personal interaction with a live interviewer can encourage respondents to participate and complete the survey, reducing dropout rates. Interviewers can adapt questions on the fly based on the respondent’s answers, providing clarifications or probing deeper where necessary. This flexibility allows for more nuanced data collection and can improve the quality of responses and reduce bias.
How does the CATI software handle data quality during the telephone interview?
CATI Supervisors can monitor interviews in real-time, listening to calls and providing immediate feedback to interviewers. This oversight helps maintain high standards of interviewing and allows for quick correction of any issues that might arise during the interview process.
The CATI software also tracks interviewer performance metrics, such as interview duration, completion rates, and average performances. This information helps identify any deviations from standard procedures and allows for targeted training and improvement.
How does predictive dialer improve call efficiency in CATI method?
Predictive dialers automatically dial multiple numbers simultaneously and connect interviewers only when a live respondent answers the call. This minimizes the time interviewers spend waiting between calls, allowing them to conduct more interviews in less time.
The also dialer handles the logistics of call management, such as redialing numbers if the line is busy or scheduling callbacks for unanswered calls.
What are the main technical and logistical challenges in setting up a CATI system?
The initial setup and configuration of the software can be complex, requiring robust IT infrastructure and integration with existing systems. Network stability is crucial, as dropped calls or poor connections can disrupt interviews and affect data quality. Additionally, the system needs to handle large volumes of data securely, complying with data protection regulations, which requires sophisticated encryption and access control mechanisms.
What are the key features a decision maker should look for in a software CATI?
When selecting a CATI (Computer Assisted Telephone Interviewing) software, you should consider several key features.
The software should have an intuitive interface for both interviewers and supervisors. This reduces training time and helps interviewers focus on conducting surveys rather than struggling with the software. Supervisory features like real-time monitoring, including the ability to listen in, whisper to interviewers, or join calls, are essential. This helps maintain interview quality and provides immediate feedback.
Look for a system with an integrated soft-phone and predictive dialer, which optimizes call efficiency and helps your agents in their work. The software should also support other dialing modes like click to dial to suit different scenarios.
